- 手机:
- 电话:
- 15169211999
- 邮箱:
- 18853329958@163.com
- 地址:
- 山东淄博市周村区盛世国际大厦A座10F
日前,生态环境部印发《工业锅炉污染防治可行技术指南(征求意见稿)》。全文如下:
工业锅炉污染防治可行技术指南
1适用范围
本标准提出了锅炉排污单位的废气、废水、固体废物和噪声污染防治可行技术。
本标准可作为以煤、油、气和生物质成型燃料为燃料的单台出力65t/h及以下蒸汽锅炉、各种容量的热水锅炉,各种容量的层燃炉、抛煤机炉等锅炉排污单位建设项目环境影响评价、国家污染物排放标准制修订、排污许可管理和污染防治技术选择的参考。
使用型煤、水煤浆、煤矸石、石油焦、油页岩等的锅炉选择污染防治可行技术时,可参照本标准中燃煤锅炉的污染防治可行技术。
2规范性引用文件
本标准内容引用了下列文件或者其中的条款。凡是不注日期的引用文件,其有效版本适用于本标准。
GB8798污水综合排放标准
GB13271锅炉大气污染物排放标准
GB18598危险废物安全填埋污染控制标准
GB18599一般工业固体废物贮存、处置场污染控制标准
《危险废物转移联单管理办法》(国家环境保护总局令第5号)
《关于发布<高污染燃料目录>的通知》(国环规大气〔2017〕2号)
3术语和定义
下列术语和定义适用于本标准。
3.1污染防治可行技术availabletechniquesofpollutionpreventionandcontrol
根据我国一定时期内环境需求和经济水平,在锅炉污染防治过程中综合采用污染预防技术、污染治理技术和环境管理措施,使污染物排放浓度稳定满足国家污染物排放标准限值要求且已实现规模应用的技术。
4热力生产工艺与污染物产生
4.1热力生产工艺
4.1.1锅炉热力生产工艺主要包括燃烧系统、贮存系统、制备与输送系统、辅助系统和污染防治系统等。典型锅炉热力生产工艺流程图参见附录A。
4.1.2燃烧系统按照燃烧方式可分为层燃炉、流化床炉和室燃炉;贮存系统主要包括燃料料仓/储罐、燃料堆场、粉煤灰库、脱硫副产物库、灰渣场等;制备与输送系统主要包括燃料制备装置、燃料上料装置、燃料输送装置等;辅助系统主要包括软化水制备系统和冷却水系统;污染防治系统主要包括烟气、废水、噪声和固体废物污染防治系统等。
4.1.3燃料主要包括煤、油、气、生物质成型燃料等。
4.1.4锅炉热力生产工艺过程中使用的化学药剂主要包括脱硫剂(石灰石、石灰、氧化镁、氢氧化钠、碳酸钠等)、脱硝还原剂(尿素、氨水等)、水处理药剂(混凝剂、助凝剂、絮凝剂等)等。
4.2污染物产生
4.2.1废气污染物主要包括颗粒物、二氧化硫、氮氧化物、汞及其化合物等。其中颗粒物主要产生于燃烧系统、贮存系统、制备与输送系统;二氧化硫、氮氧化物、汞及其化合物产生于燃烧系统。
4.2.2废水按来源可分为生产废水和生活污水,其中生产废水主要为湿法脱硫废水和软化水再生废水等。
4.2.3固体废物主要包括飞灰、炉渣、脱硫副产物、废弃滤袋和污水处理产生的污泥等一般固体废物,及废催化剂、失效的水处理用离子交换树脂等危险废物。
4.2.4噪声主要来源于燃料加工设备(磨煤机等)、工艺辅料制备(破碎机等)、污染治理(风机、泵等)以及物料运输(皮带输送机)等。
5污染预防技术
5.1清洁燃料替代
5.1.1锅炉排污单位宜选用符合国家、行业、地方相关质量标准的低硫分、低灰分燃料,位于高污染燃料禁燃区内的锅炉,不得使用列入《高污染燃料目录》中的燃料。
5.1.2根据不同地方的清洁燃料供应情况,锅炉排污单位应按照宜电则电、宜气则气、宜煤则煤、宜热则热、宜生物质则生物质的原则,有序推进清洁能源替代。
5.2低氮燃烧技术
5.2.1低氮燃烧技术主要包括低氮燃烧器(扩散式燃烧器和预混式燃烧器)、炉膛整体空气分级燃烧、烟气再循环等技术,具有投资费用低、运行简单、维护方便等特点。采用该技术时,应注意一氧化碳排放问题。
5.2.2低氮燃烧器技术普遍适用于室燃炉,根据燃烧方式可分为扩散式燃烧器和预混式燃烧器。
5.2.2.1扩散式燃烧器通过物理结构的优化以实现空气和燃料分层、分阶段送入炉膛,扩大燃烧区域、降低火焰温度,减少氮氧化物生成。采用扩散式燃烧器的燃煤、燃油和燃天然气锅炉氮氧化物产生浓度可分别低至200~600mg/m3、200~400mg/m3、60~200mg/m3。
5.2.2.2预混式燃烧器适用于燃气锅炉,根据降氮原理的不同可分为贫燃预混与水冷预混燃烧器。贫燃预混燃烧器是利用高过量空气降低火焰温度,同时采用金属纤维等结构分割火焰,稳燃的同时可使温度分布均匀,减少氮氧化物生成。以天然气为燃料时预混燃烧器的氮氧化物产生浓度可低至15~80mg/m3。水冷预混燃烧器采用间接冷却的方式将火焰根部的热量从3高温区带走,降低预混火焰高温,减少氮氧化物生成,以天然气为燃料时水冷预混燃烧器的氮氧化物产生浓度可低至15~50mg/m3。
5.2.3炉膛整体空气分级燃烧技术适用于层燃炉和燃煤室燃炉,通过分层布置的燃烧器将燃烧所需空气逐级送入燃烧火焰或火床中,使燃料在炉内分级分段燃烧,减少氮氧化物生成,产生浓度可低至300~800mg/m3。
5.2.4烟气再循环技术适用于层燃炉和燃气室燃炉,通过将炉膛出口的低温烟气作为惰性吸热工质引入火焰区,降低火焰区的温度和燃烧区的氧含量,减缓燃烧热释放速率,从而抑制氮氧化物生成。该技术通常与其他低氮燃烧技术结合使用。
5.3炉内脱硫技术
通过合理匹配吸收剂喷射区域温度、钙硫比、吸收剂粒径等参数,炉内脱硫效率可达50%;当燃用硫分不大于0.5%的煤时,炉膛出口二氧化硫浓度可低至400mg/m3。该技术多用于流化床锅炉,与炉外湿法或烟气循环流化床法脱硫系统相结合。投资成本相对较低,配置简洁、能耗低、占用空间小;存在降低锅炉热效率、增加炉膛磨损、钙硫比大、运行物耗较高等问题。
6污染治理技术
6.1烟气污染治理技术
6.1.1一般规定
6.1.1.1燃煤锅炉宜采用袋式除尘、电除尘、电袋复合除尘等技术实现颗粒物达标排放。燃油锅炉和燃气锅炉炉膛出口颗粒物浓度不达标时,宜采用袋式除尘技术实现达标排放。燃生物质成型燃料锅炉宜采用机械除尘+袋式除尘技术实现颗粒物达标排放。
6.1.1.2燃煤锅炉宜采用石灰石/石灰-石膏湿法、氧化镁法、钠碱法和烟气循环流化床法脱硫技术实现二氧化硫达标排放。锅炉排污单位有稳定废碱来源(如碱性废水等)的宜选择“以废治废”的烟气脱硫方式实现二氧化硫达标排放。燃油锅炉、燃气锅炉和燃生物质成型燃料锅炉二氧化硫排放不达标时,可参考燃煤锅炉选择烟气脱硫技术。
6.1.1.3锅炉氮氧化物排放控制宜优先采用低氮燃烧技术,若不能实现达标排放,应结合烟气脱硝技术实现达标排放。
6.1.1.4锅炉汞及其化合物排放控制宜采用协同治理技术,若不能实现达标排放,应采用炉内添加卤化物或烟道喷入活性炭吸附剂等技术实现达标排放。
6.1.2颗粒物治理技术
6.1.21袋式除尘技术
通过合理选择滤料种类、过滤风速等参数,实现除尘效率不小于99%。当采用常规针刺毡滤料,过滤风速宜不大于1.0m/min时,颗粒物排放浓度可低至30mg/m3以下;当过滤4风速宜不大于0.9m/min时,颗粒物排放浓度可低至20mg/m3以下。当采用高精过滤滤料,过滤风速宜不大于0.8m/min时,颗粒物排放浓度可低至10mg/m3以下。当处理烟气循环流化床法脱硫后的高粉尘浓度烟气时,过滤风速宜不大于0.7m/min。该技术基本不受燃烧煤种、烟尘比电阻和烟气工况变化等影响,运行温度应高于酸露点10~20°C;燃煤层燃炉和生物质成型燃料锅炉宜设置必要的保护措施,降低滤袋烧毁风险;系统阻力相对较大、占地面积小、投资成本相对较小。
6.1.2.2干式电除尘技术
通过合理设计烟气流速、比集尘面积等参数,实现除尘效率90%~99.8%;当比集尘面积不小于100m2/(m3/s)时,颗粒物排放浓度可达50mg/m3以下;当比集尘面积不小于110m2/(m3/s)时,颗粒物排放浓度可达30mg/m3以下。该技术适用于比电阻在1×104~1×1011Ω·cm之间的燃煤锅炉颗粒物脱除,对高铝、高硅等高比电阻粉尘以及细颗粒物脱除效果较差;系统阻力小、占地面积和投资成本大。
6.1.2.3湿式电除尘技术
通过合理设计烟气流速、比集尘面积等参数,实现除尘效率60%~80%,脱硫后采用该技术颗粒物排放浓度可低至10mg/m3以下;该技术分为板式湿式电除尘技术和蜂窝式湿式电除尘技术,适用于湿法脱硫后烟气深度净化,可有效去除细颗粒物及湿法脱硫后烟气中夹带的液滴,并能高效协同脱除SO3、汞及其化合物等;系统阻力相对较小、占地面积小、投资成本大。
6.1.2.4电袋复合除尘技术
通过合理选择滤料种类和合理设计过滤风速及电区比集尘面积等参数,实现除尘效率不小于99%;当采用常规针刺毡滤料,颗粒物排放浓度可低至20mg/m3以下;当采用高精过滤滤料,颗粒物排放浓度可低至10mg/m3以下。该技术适用于燃煤锅炉烟气颗粒物的脱除,具有袋式除尘和干式电除尘的优点,滤袋使用寿命长,对难荷电颗粒物、细颗粒物及高比电阻粉尘脱除效果佳;系统阻力、占地面积和投资成本均相对较大。
6.1.3二氧化硫治理技术
6.1.3.1石灰石/石灰-石膏湿法脱硫技术
采用石灰石或石灰的浆液作为脱硫剂,通过控制塔内烟气流速、钙硫摩尔比和液气比等参数,实现脱硫效率90%~99%。采用该技术,当入口二氧化硫浓度不超过3500mg/m3时,二氧化硫排放浓度可达35~200mg/m3。该技术适用于各种燃料、炉型和容量的锅炉烟气二氧化硫治理,煤种、负荷变化适应性强,对颗粒物和重金属及其化合物有协同治理效果,需考虑脱硫废水和脱硫副产物的处理和处置;系统阻力、占地面积和投资成本均相对较高。
6.1.3.2氧化镁法脱硫技术
采用氧化镁熟化形成的氢氧化镁浆液作为吸收剂,通过控制塔内烟气流速、镁硫摩尔比、液气比等参数,实现脱硫效率90%~99%。采用该技术,当入口二氧化硫浓度不超过3500mg/m3时,二氧化硫排放浓度可达35~200mg/m3。该技术适用于各种燃料、炉型和容量的锅炉烟气二氧化硫治理,对煤种、负荷变化适应性强,需考虑脱硫废水处理和脱硫副产物的资源化利用;系统阻力、占地面积小和投资成本相对较低,吸收剂消耗成本相对较高。
6.1.3.3钠碱法脱硫技术
采用钠基物质(氢氧化钠、碳酸钠等)作为吸收剂,通过控制塔内烟气流速、反应摩尔比、液气比等参数,实现脱硫效率90%~99%。采用该技术,当入口二氧化硫浓度不超过4500mg/m3时,二氧化硫排放浓度可达35~200mg/m3。该技术适用于各种燃料、炉型和容量的锅炉烟气二氧化硫治理,吸收剂反应活性高,存在系统腐蚀问题,需采用高效除雾器解决排放烟气易携带可溶盐的问题;系统阻力、占地面积和投资成本相对较低,吸收剂消耗成本相对较高。
6.1.3.4烟气循环流化床法脱硫技术
采用钙基吸收剂,通过控制钙硫摩尔比、烟气停留时间等参数,实现脱硫效率85%~95%。采用该技术,当入口二氧化硫浓度不超过3000mg/m3时,二氧化硫排放浓度可达35~200mg/m3。该技术适用于燃用中、低硫煤的燃煤锅炉或已配套炉内脱硫的燃煤流化床锅炉,烟囱无需特殊防腐,耗水量较少;脱硫副产物中亚硫酸钙含量较高,综合利用受到一定限制;系统阻力和占地面积大,投资成本和吸收剂成本大。
6.1.4氮氧化物治理技术
6.1.4.1选择性催化还原法(SCR)脱硝技术
以氨水、尿素等作为脱硝还原剂,在催化剂作用下,通过合理设计氨氮摩尔比、催化剂活性、催化剂层数等参数,实现脱硝效率50%~90%。采用该技术,当入口氮氧化物浓度不超过500mg/m3时,氮氧化物排放浓度可达30~150mg/m3。该技术脱硝催化剂形式主要为蜂窝式或板式,脱硝效率相对较高,负荷适应性强;系统阻力相对较大,占地面积大,投资成本和运行成本相对较大;应控制氨逃逸质量浓度低于2.5mg/m3和SO2/SO3转化率低于1%。
6.1.4.2选择性非催化还原法(SNCR)脱硝技术
以氨水、尿素等作为脱硝还原剂,通过选择合理反应温度区域、氨氮摩尔比等参数,实现脱硝效率20%~70%。该技术应用于层燃炉和室燃炉,脱硝效率可达20%~40%;采用该技术,当入口氮氧化物浓度不超过500mg/m3时,氮氧化物排放浓度可达125~400mg/m3;该技术应用于流化床锅炉,脱硝效率可达40%~70%;采用该技术,当入口氮氧化物浓度不超过500mg/m3时,氮氧化物排放浓度50~200mg/m3。该技术适用于燃煤和燃生物质成型燃料锅炉,占地面积小,投资成本和运行成本相对较小;应控制氨逃逸质量浓度低于8mg/m3。66.1.4.3SNCR-SCR联合法脱硝技术以氨水或尿素等作为脱硝还原剂,通过选择合理反应温度区域、氨氮摩尔比、催化剂活性、催化剂层数等参数,实现脱硝效率50%~87.5%,氮氧化物排放浓度可达50~150mg/m3。该技术适用于燃煤和燃生物质成型燃料锅炉,系统阻力和占地面积大,投资成本和运行成本介于SNCR和SCR之间,喷氨精确度要求高,催化剂磨损较大;应控制氨逃逸质量浓度低于3.8mg/m3、SO2/SO3转化率低于1%。
6.2水污染治理技术
6.2.1主要生产废水处理技术
6.2.1.1脱硫废水处理
脱硫废水具有悬浮物浓度高、COD高、pH呈酸性等特点。脱硫废水通过中和、沉淀处理,经絮凝、澄清、浓缩等处理达标后排放或回用;脱硫废水处理产生的污泥经脱水后按相关要求处理处置。
6.2.1.2软化水再生废水处理
软化水再生废水为浓盐水,可采用酸碱中和方法处理达标后排放或回用。
6.2.2生产废水集中处理技术
该技术将脱硫废水、软化水再生废水等各种生产废水收集贮存,通常采用凝聚澄清、过滤和生化处理法等集中处理达标后排放或回用。
6.2.3生活污水处理技术
该技术通常采用化粪池处理后排入城镇污水集中处理厂,也可采用生化处理系统处理达标后排放或回用。
6.3噪声治理技术
6.3.1消声器消声器是一种既能允许气流通畅通过,又能有效衰减声能量的装置。可有效降低空气动力性噪声,降噪水平约15~25dB(A)。消声器适用于各类风机和磨煤机排气口噪声的控制,消声器宜装设在靠近声源处。
6.3.2隔声隔声是为了控制空气声的传播,利用墙体、门窗、隔声罩、屏等构件,使噪声在传播途径中受到阻挡,从而得到降低的过程。隔声可阻挡噪声的传播,对固定噪声源常用隔声罩进行隔声处理,全封闭隔声罩降噪水平可达到30dB(A)以上。隔声罩适用于泵类等设备噪声的控制。
6.3.3吸声7吸声是为了减少声音在室内空间的反射,降低混响。对于常规车间厂房,吸声降噪效果为3~5dB(A);对于混响严重的车间厂房,吸声降噪效果为6~9dB(A);对于几何形状特殊(有声聚焦、颤动回声等声缺陷)、混响极为严重的车间厂房,吸声降噪效果一般可达到10~12dB(A)。
6.3.4减振减振是为了减少机械振动对机器、结构或仪表设备正常工作的影响而采取的措施。设备安装时,在基座下设置减振基础,可有效降低结构噪声,降噪水平约10dB(A)。减振基础适用于磨煤机、球磨机、破碎机、各类风机、泵类等设备噪声的控制。管道系统减振处理宜选用弹性连接,降噪水平约5dB(A)。弹性连接适用于泵类和风机等设备噪声的控制,风机宜采用防火帆布接头或弹性橡胶软管,并采用弹性支吊架进行隔振安装。泵类等宜采用具有足够承压、耐温性能的橡胶软管或软接头(避震喉);输送介质温度过高、压力过大的管道系统,宜采用金属软管。
6.4固体废物治理技术
6.4.1资源化利用技术6.4.1.1粉煤灰综合利用主要包括生产粉煤灰水泥、粉煤灰砖、建筑砌块、混凝土掺料、道路路基处理等。
6.4.1.2脱硫石膏综合利用主要包括水泥缓凝剂、制作石膏板、矿井回填材料及改良土壤等。
6.4.1.3烟气循环流化床法脱硫灰渣主要成分是硫酸钙和亚硫酸钙等,具有强碱性和自硬性,主要用于筑路和制砖。
6.4.1.4废弃滤袋宜优先交由有回收利用能力的企业进行处置,也可采取焚烧、填埋的方式进行处置。
6.4.2处置技术
6.4.2.1锅炉排污单位产生的危险废物主要包括设备维修时产生的废机油、软化水制备设施产生的失效的离子交换树脂、烟气脱硝过程中产生的废钒钛系催化剂和废水处理产生的浮渣和污泥(不包括废水生化处理污泥)等,应委托有资质的单位进行危险废物处置。
6.4.2.2粉煤灰、脱硫副产物、锅炉废水处理污泥等不能综合利用时,应按照GB18599要求设置专门的贮存和处置场所,如设置灰场。
6.5环境管理措施
6.5.1环境管理制度企业应建立健全环境管理台账制度和排污许可执行报告制度。
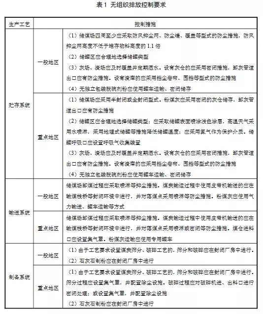
6.5.2无组织排放控制措施86.5.2.1锅炉排污单位无组织排放源应根据生产工艺分别明确无组织排放控制要求,行业排放标准中包含锅炉无组织排放控制要求的,依据行业排放标准确定;无行业排放标准或者行业排放标准中不包含锅炉无组织排放控制要求的,执行表1规定。
6.5.2.2废气收集系统、污染治理设施应与生产设施同步运行。废气收集系统或污染治理设施发生故障或检修时,对应的生产设施应停止运转,待检修完毕后同步投入使用。
6.5.2.3因安全因素或特殊工艺要求不能满足本标准规定的无组织排放控制要求,应采取其他等效污染控制措施。

6.5.3污染治理设施的运行监管
6.5.3.1企业应当按照相关法律法规、标准和技术规范等要求运行污染治理设施,制定检维修计划,并按计划定期进行检修、维护和管理,保证治理设施正常运行,污染物排放应符合GB13271、GB8798等标准的要求。
6.5.3.2污染治理设施运行宜在设计工况的条件下进行,并根据工艺要求,定期对设备、电气、自控仪表及锅炉间进行检查维护,确保可靠稳定运行。
6.5.3.3企业应按照环境监测管理规定和有关规范的要求,设计、建设、维护采样口、采样监测平台和排污口标志。
6.5.3.4企业应按照有关法律和《环境监测管理办法》等规定,建立企业监测制度,制定监测方案,对污染物排放状况及其对周边环境质量的影响开展自行监测,保存原始监测记录,并公布监测结果。
6.5.3.5企业按有关法律和污染源自动监控管理办法的规定安装烟气排放连续监测系统,并与生态环境主管部门联网,保证设备正常运行。
7污染防治可行技术
7.1大气污染防治可行技术
锅炉排污单位选择污染防治可行技术时宜综合考虑许可排放限值、燃料性质、炉型,及实际应用情况等。具体的大气污染防治可行技术参见表2。



7.2水污染防治可行技术
水污染防治可行技术参见表3。

7.3噪声污染防治可行技术
噪声污染防治可行技术参见表4。

7.4固体废物污染防治可行技术
固体废物污染防治可行技术参见表5。







